按揭买房提前还房贷,违约金咋算?各银行规定有别
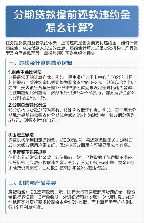
按揭买房提前还房贷,违约金咋算?各银行规定有别 提前还房贷的违约金具体如何核算,主要取决于贷款银行的相关规定。一般来说,银行会在贷款合同中明确提前还款的违约金计算方式。 一、违约金核算方式 根据贷...
线上配资平台
2026-03-14 20:09:35阅读:83
按揭买房提前还房贷,违约金咋算?各银行规定有别 提前还房贷的违约金具体如何核算,主要取决于贷款银行的相关规定。一般来说,银行会在贷款合同中明确提前还款的违约金计算方式。 一、违约金核算方式 根据贷...
5月7日央行降准降息,当下提前还房贷究竟划算吗? 提前还房贷划算吗 5月7日,中国人民银行宣布,降准0.5个百分点,预计将向市场提供长期流动性约1万亿元,并降低政策利率0.1个百分点,即公开市场7...