买保险要验证码?中国人寿接入国家平台,安全又省心
买保险要验证码?中国人寿接入国家平台,安全又省心 2025年5月,公安部、国家网信办等六部门联合公布《国家网络身份认证公共服务管理办法》,自2025年7月15日正式施行。为践行保险行业数字化转型要...
买保险要验证码?中国人寿接入国家平台,安全又省心 2025年5月,公安部、国家网信办等六部门联合公布《国家网络身份认证公共服务管理办法》,自2025年7月15日正式施行。为践行保险行业数字化转型要...
打新股收益今昔对比,市值配售制度下散户打新情况分析 目前的网上打新制度是从2016年1月1日开始施行的市值配售制度,这个制度对散户来说极其良心,因为散户无需预留大量现金用于申购新股,而是先申购,中...
中国人寿要验证码?小心是骗子,别给 金融“黑灰产”就像隐藏在暗处的“陷阱”,以“全额退保”“征信洗白”“债务清零”等诱人承诺为饵中国人寿要验证码?小心是骗子,别给,诱导消费者一步步落入圈套。面对花...
烧纸机行业优质厂家测评,含邢台巨工等公司信息 一、开篇引言 随着殡葬文化的规范化发展及环保政策的持续推进,烧纸机行业迎来结构化升级,自动烧纸机、数控烧纸机等高效环保设备逐步替代传统设备,二手烧纸机...
工行手机银行无法登录?试试电脑网银这些步骤 工商银行个人网上银行怎么登录 1、在电脑上进入浏览器; 2、在浏览器里搜索搜索工商银行网上银行,然后点击含有官网标识的这一栏进入工商银行官网; 3、在...
工行手机银行登不上?网络、服务器、应用程序等问题全解析 当工行手机银行显示“网络不给力无法登陆”时,可能是由于多种因素造成的。这些因素可能包括网络连接问题、银行服务器问题、应用程序错误或手机设置问...
2026长沙公积金贷款额度怎么算?最高能贷多少? 文章摘要:公积金贷款优势是比较多的,但是有一个很大的缺点就是公积金贷款有额度限制,那么在长沙买房的话,2022年长沙公积金贷款额度规定是什么呢?...
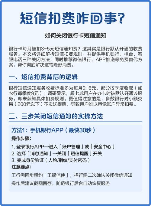
银行卡莫名被扣短信费?2026新规教你免费关掉并退费 大家平时用银行卡,大概率都遇到过一件事:每个月莫名其妙被扣2块、3块钱,一看账单,是“短信通知费”“信使费”。钱不多,但长年累月扣下去,也是一...
打官司标的金额决定法院管辖,看数额选对法院 1、高级人民法院管辖标的额在5000万元以上的第一审民事案件打官司标的金额决定法院管辖,看数额选对法院,以及诉讼标的额在2000万元以上且当事人一方住...
标的金额是什么意思?打官司申请财产保全就看这个数 一、财产保全标的诉讼标的一般是什么? 财产保全标的诉讼标的一般是经济赔偿金,财产保全限于请求的范围,或者与本案有关的财物标的金额是什么意思?打官...
银行卡每月扣2-3元短信费?手机银行这样关掉,不再收费 很多人平时很少翻看银行卡明细开通网上银行收费吗,等到偶然对账时才发现,每个月都在默默被扣2到3块钱的短信通知费,一张卡不显眼,要是手里有多张...
2026长沙公积金贷款额度计算 担保费房龄年限全解 公积金贷款的相关知识小编之前也给大家介绍了很多内容,今天想给大家再次科普下公积金贷款的小百科知识,当然2026长沙公积金贷款额度计算 担保费房龄...
2026长沙公积金贷款额度怎么算?看这个公式 一、公积金 公积金,通常是指住房公积金,有时也指公司公积金。住房公积金是指国家机关、国有企业、城镇集体企业、外商投资企业、城镇私营企业及其他城镇企业...
中国银行积分怎么用?360兑换商城入口指南 首先,最常见的查询方式是通过银行的官方网站。登录您的信用卡账户,在相关的积分兑换页面中,通常会清晰地列出可兑换的商品及所需积分。许多银行网站的界面设计简...
开通网上银行收费吗?银行卡短信通知每月2-3元可随时取消 首先明确核心结论:银行卡账户变动短信通知属于自愿选择的市场化增值服务,并非法定必须开通的基础金融服务,客户有权随时免费取消,银行必须提供至...