景须动力平衡基金净值创新高,三天涨超10%基民慌了
景须动力平衡基金净值创新高,三天涨超10%基民慌了 记者 杜萌 新年开门红的行情下,沪指站上3500点,白酒、军工、新能源、光伏等多个板块出现大涨。与之相应的,多只基金净值再创新高。 Wind数据...
线上配资平台
2026-05-29 20:05:58阅读:15
景须动力平衡基金净值创新高,三天涨超10%基民慌了 记者 杜萌 新年开门红的行情下,沪指站上3500点,白酒、军工、新能源、光伏等多个板块出现大涨。与之相应的,多只基金净值再创新高。 Wind数据...
中小市值公司成今年行情主力,中证1000和国证2000指数回调 中证1000和国证2000指数创年内新高后,连续2日回调。 2月17日A股市场震荡下行,创业板指数跌幅超2%,近3000只个股下跌,...
想买上证50ETF?看这篇就够了,教你搞懂投资策略和选基关键 场内简称 中证银行ETF 二、基金投资与净值表现 (一) 投资目标与投资策略 敬请投资者阅读《招募说明书》中“基金的投资”章节了解详细...
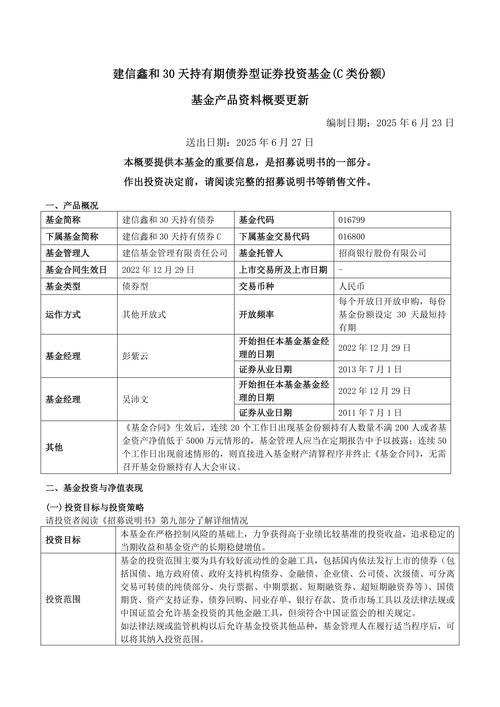
7月25日建信鑫和30天持有期债券C下跌0.01%,净值1.11元 7月25日,建信鑫和30天持有期债券C()下跌0.01%,最新净值1.11元7月25日建信鑫和30天持有期债券C下跌0.01%,...