银行贷款损失准备计提比例及贷前调查相关规定汇总
银行贷款损失准备计提比例及贷前调查相关规定汇总 找答案使用:搜答案() 根据《银行贷款损失准备计提指引》要求,对于次级类贷款,计提比例为()。 A、2% B、25% C、50% D、100% 正...
银行贷款损失准备计提比例及贷前调查相关规定汇总 找答案使用:搜答案() 根据《银行贷款损失准备计提指引》要求,对于次级类贷款,计提比例为()。 A、2% B、25% C、50% D、100% 正...
股票指标优缺点大揭秘!价格、技术、基本面指标全解析 以下是对股票各项指标优缺点的深度解析与探讨: 对于股票投资者来说,熟悉并理解各项股票指标的优缺点至关重要。 1. 价格指标(如收盘价、开盘价):...
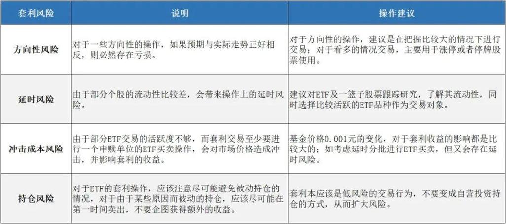
2014 证券从业资格考试:ETF 特点、套利、类型、风险及分析方法 2014年证券从业资格考试备考已经开始2014 证券从业资格考试:ETF 特点、套利、类型、风险及分析方法,为了帮助参加201...
智能家居安全系统:2024市场定位与风险分析,全方位解析创业机遇 2024年创业计划书产品分析汇报人:2023-12-28目录产品概述产品市场分析产品优势分析产品风险分析产品营销策略产品发展规划产...
创业计划书风险分析:政策、资源、技术等8大风险解析与应对策略 1、精品好资料学习推荐创业计划书风险分析一、政策风险目前国家有政策,药品不能随意在网络上出售。对于保健品尚未有此种规定,但由于保健品市...
股票巨量涨停意味着什么?市场信号解读、投资机遇与风险分析 股票巨量涨停代表的含义 股票巨量涨停意味着股票在交易过程中出现了大量的买入订单股票巨量涨停意味着什么?市场信号解读、投资机遇与风险分析,导...
高送转:从热捧到理性,市场成熟之路与投资新视角 在过去的股市交易中,高送转一直都是投资者追捧的对象,高送转指的是上市公司通过发放红股或者资本公积金转增股本的方式,大幅度增加股东的持股数量。这种操作...