贷款被拒?解析综合信用评分不足的4大原因:逾期、资料不实、频繁申贷与高负债
<线上配资平台>贷款被拒?解析综合信用评分不足的4大原因:逾期、资料不实、频繁申贷与高负债线上配资平台>

申请贷款时,贷款被拒,往往收到这样的短信。到底什么是综合信用评分?
简单来说贷款被拒?解析综合信用评分不足的4大原因:逾期、资料不实、频繁申贷与高负债,综合评分是贷款平台根据借款人的职业、收入水平、婚姻状况、负债状况等信息按照一定的标准综合计量后得到的评分综合口碑贷申请失败原因,为系统自动识别控制。
归结信用综合评分不足原因:
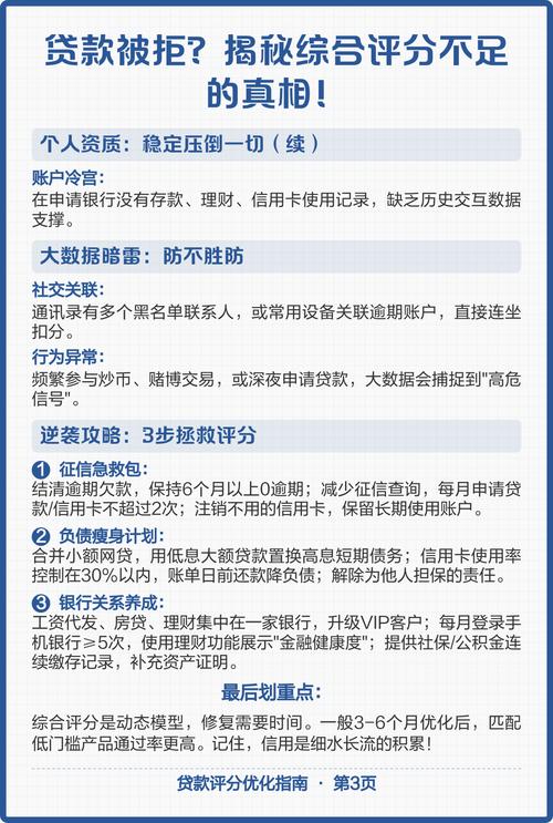
1.借款人征信上出现过逾期、执行记录、违法记录等异常行为,导致个人信用分不足。
2.申贷时填写的职业,收入等要素与系统中设定的数据有违真实性贷款被拒?解析综合信用评分不足的4大原因:逾期、资料不实、频繁申贷与高负债,会导致个人资料真实性不足。
3.短期内频繁申请贷款或信用卡,很大概率会被银行判定为资金十分紧缺。经常说的查询记录过多。

4.借款人负债太多,甚至占了年收入或资产的一大半,系统会自动甄别偿债能力。当逾期风险太大,借款人的综合评分自然会大幅降低。
银行流水也被视作是检验客户还款能力的最有力证明。这里强调:提供虚假的流水这万不可行,一旦被审查员发觉,基本就直接被拒。
如何避免出现“评分不足”?
参照以上标准口碑贷申请失败原因,做到以下几点基本就可以了。
1.及时还款,不要盲目去申贷,保持良好的征信。
2.申贷时如实提供个人信息。这里有一个很容易被大家忽略的点就是借款人手机号的真实性。一般来说,一个真实的且长时间正常使用的手机号可以在一定程度上提高综合评分口碑贷申请失败原因,因为在银行、金融机构等看来,你是一个“状态稳定”的人。反之,如果手机号长期未实名制,又或是通讯记录中常有敏感电话,毫无疑问也会影响到综合评分。
3.减少负债。首先贷款被拒?解析综合信用评分不足的4大原因:逾期、资料不实、频繁申贷与高负债,银行在核发信用卡的时候,会考虑申请人的总授信额度,以避免过度授信。对于不常用的信用卡,我们完全可以选择注销清理。再者,将部分贷款提前还款也能够降低征信报告上的负债金额,可以尝试还清最近一个月的账单后再去申请。最后还有一点,在征信报告上还能看到借款人是否给他人做担保的情况,在申请时银行同样也会考察。因此,如果借款人存在大额担保,建议消除担保后再行申请。
本文 线上配资平台 原创,转载保留链接!网址:http://www.zzockj.com/html/1305.html
1.本站遵循行业规范,任何转载的稿件都会明确标注作者和来源;2.本站的原创文章,请转载时务必注明文章作者和来源,不尊重原创的行为我们将追究责任;3.作者投稿可能会经我们编辑修改或补充。











