58同城:从神奇的网站到神奇的金融公司
<线上配资平台>58同城:从神奇的网站到神奇的金融公司线上配资平台>
0">
0"> 0" v-text=".."> 0" v-text=".."> 0" v-text="..">
0" v-text="'译者:'+.."> 0" v-text="'原文来源:'+..">
0" v-text="'原作:'+..">
0" v-text="'原作:'+.."> 0" v-text="'译者:'+.."> 0" v-text="'原文来源:'+..">
0"> 0" v-text="'作者:'+.."> 0" v-text="'作者:'+.."> 0" v-text="'来源:'+..">
本文共字,预计阅读时间。
一提起58同城,大家会想到杨幂呐喊的“一个神奇的网站”,一个汇集了租房、招聘、吃喝玩乐、转让闲置物品的本地生活分类信息网站。
值得一提的是,姚劲波和他的58同城,在消费金融领域的布局同样可以用“神奇”二字形容。
日前,58同城招聘经理在脉脉发布的一则招聘现金贷业务方面高级产品经理职位信息,引起从业者注意。该职位要求“负责个人信贷产品规划和设计工作”,月薪15K-30K。
有业内人士猜测,该职位或为58同城不久前推出的自营现金贷产品“58好借”业务线的产品经理。
01 现金贷
据“58好借“微信公众号显示,该产品上线于今年8月,最高额度3000元,随借随还。运营主体为长沙五八小额贷款有限责任公司。
长沙五八小贷成立于2017年7月20日,注册资本3亿元,58同城的运营主体——北京城市网邻信息技术有限公司持股95%。
一位接近58好借的从业者告诉新流财经,目前其累计放款约2000万,日均放款50万左右。
实际58同城在推出自营现金贷之前,早已开启金融探索之路,并且绝大部份布局与消费金融有关。
早在2015年11月,58集团CEO姚劲波就表示,要在未来两年内发力金融业务,希望拿到全牌照。
02 租房分期
58金融最先上线的消费金融产品是租房分期——58月付。
据了解,58月付于2015年6月开启公测,申请办理“ 58 月付”的用户必须满足以下几个条件:年龄在 20-35 岁之间,有稳定工作,属于白领人群(在填写信息时,需要留下企业邮箱账号进行验证),大专以上学历,有芝麻信用分。
“58月付”会结合58同城平台积累的发帖人数据、房屋数据等以及整合银联、芝麻、腾讯、考拉、平安等多种征信数据源和一些合作伙伴联合做风险控制,再由58金融垫资担保。
据雷锋网AI金融评论今年7月统计,58月付已经接入超过50家公寓。
03 汽车金融
随后,58同城又上线了以二手车交易为主的“58车分期”、“58车商贷”等金融产品。
据了解,“58车分期”只针对二手车提供分期服务,用户可以首付30%,申请最高额度50万的分期服务。
同时58同城也为用户提供58估车价、58车检、58延保等服务。
“58车商贷”是一款针对车商推出的贷款产品,其官网介绍,最高授信额度可达300万,利息0.04%/天,随借随还,按天计息。新流财经发现其申请页面显示,目前已为6057为车商提现。
在58同城的金融布局中,汽车金融算是其倾注重心较多的一部分。
除了自营车分期业务,去年5月,58集团与庞大集团宣布双方共同出资成立合资公司,为用户提供汽车融资租赁服务。
去年7月,庞大集团又发布公告,拟转5%股权给58同城。
庞大集团是一家老牌汽车经销商集团,截至2017年12月31日,庞大集团在国内28个省、市、自治区以及蒙古国共拥有1035家经营网点,其中包括705家4S店。
58同城在二手车领域也势头较猛,截止2018年上半年,58同城+赶集网拥有千万级二手车车源量,业务覆盖全国400+城市,超过2000人服务团队58同城:从神奇的网站到神奇的金融公司,服务着全国80%的二手车经销商客户。
因此,庞大集团与58集团合作,具有明显突出的组合优势。
值得一提的是,去年3月,58同城还和瓜子二手车达成合作,表示会在流量、车源、金融风控、大数据等方面进行进一步深入合作。
此前双方的合作还停留在流量层面,而该次合作,58同城方面表示会给予瓜子二手车更多的流量权重。具体来说,瓜子二手车CTO张小沛解释,未来瓜子二手车和58同城的车源数据库、车辆个性化检验报告都会打通。
实际上瓜子二手车前身就是赶集网C2C二手车,众所周知58同城与赶集网已经合并,瓜子二手车只是从集团分拆出来。如此一来,58同城与瓜子二手车深度合作,赋能其更多流量,车源信息打通其实也是整合、调节自身资源。
04 贷款超市
58同城于2016年5月开始上线贷款超市——58消费贷,在58同城APP的“便民”栏目以及58金融网页端都可以找到入口。

目前58消费贷主要为三大类产品导流58同城本地服务贷款,一是拍拍贷、省呗、你我贷、宜人贷等个人无抵押借款;二是为交通银行、广发银行、招商银行等银行信用卡导流;三是为部分车抵贷、房抵贷等产品导流。值得一提的是,58消费贷内还出现了“鹏元征信”的身影。
用户在该贷款超市申请借款,需先填写身份证等信息,才可进一步申请。“实际上58同城虽然在为其他贷款产品导流,但是也获取了这部分用户的信息,为其做自营现金贷积累了很多用户。”一位从业者感慨。
05 信贷员抢单神器
同样在2016年5月,58同城针对信贷员还上线了一款抢单神器——信贷之家。
信贷员们通过“58信贷之家”微信公众号或者网页端注册,填写身份资料、工作资料以及需要推广的贷款产品信息,审核通过后,可以进行充值获取客源,客户资质不符,可获得等值积分赔偿。
新流财经注册体验后发现,该产品系统提示“已于2018年10月10日下线,账户内的积分可以获取新名单但不支持提现。”目前虽然已经无法进行产品推广,但在“抢单”一栏还能看到上千个贷款用户信息,价格在20-90元不等,信贷员依旧可以进行抢单操作。

旅游分期、家装分期也不放过
58同城除了自营一系列信贷业务,还通过投资,或者与其他企业成立合资公司的形式参与到场景分期业务。
2017年1月,58同城旗下北京城市网邻信息技术有限公司和长沙银行、长沙通程控股股份有限公司共同发起设立了湖南长银五八消费金融股份有限公司。北京城市网邻出资9900万元,持股33%。
长银五八消费金融成立一年多以来,似乎并未利用58同城的互联网流量优势,推出相应的互联网贷款产品,业绩也表现平淡。据长沙银行公告显示,截至2018年9月30日,长银五八消费金融营业收入6146万元,净利润-238万元。
据长银五八消费金融官网显示,其主要有普惠金融和校园服务量大产品58同城本地服务贷款,普惠金融产品有针对机关单位、事业单位推出的工薪贷,也有装修贷和旅游贷。校园服务产品则是针对在校大学生推出的贷款产品。
有业内人士认为,长银五八消费金融若想早日扭亏为盈,或许应该重点利用股东58同城的场景以及流量优势。
2015年5月,58同城宣布3400万美元入股家装O2O企业土巴兔。据土巴兔今年9月的招股书显示,58同城持有土巴兔10.89%股权,及5.42%的投票权,为第四大股东。
招股书还显示,2015年土巴兔便在其平台上向业主推荐持牌机构的家装分期服务。目前其家装分期服务合作的资金方有招联消费金融等持牌机构。
姚劲波曾公开表示,早期想直接把土巴兔灭了,但是后来发现,这个领域需要很强的线下能力。
实际上,在盈利模式上,土巴兔的家居商城便是其重要盈利业务之一,而该商城衍生出的家装分期、家装保险、供应链金融服务都值得拓展。
如此一来,姚劲波在家装场景分期领域再下一城。
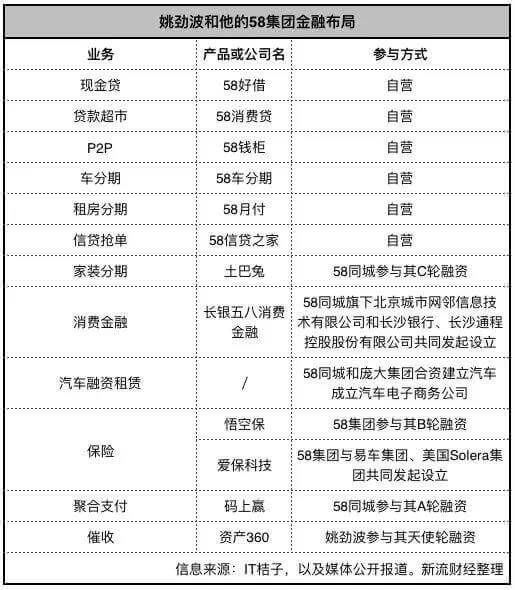
当然,姚劲波和他的58同城在金融领域布局之所以“神奇”,除了以上通过自营以及投资、入股等形式参与了消费金融全链条业务,还在P2P、保险、催收等领域也有所涉及。
新流财经根据媒体公开信息整理如下表,如有不全,欢迎留言补充。

月活超7000万,一直是各类信贷员的获客宝地
58同城作为本地生活类信息类网站,流量持续高涨。今年4月,发布2018春季大报告显示,58同城活跃用户达7369.63万,赶集网月活跃用户也达到1478.08万。
实际上,58同城、赶集网也一直是各类消费金融信贷员的获客宝地。
一位成都的贷款业务员告诉新流财经,早期入行展业就靠每天在58同城、赶集网上发布贷款信息,也确实会收到询问贷款的电话。“这比起线下发传单节省效率,重点是58同城:从神奇的网站到神奇的金融公司,发布信息是免费的。”
新流财经在58同城APP上搜索关键字“借款”,仅在北京地区就出现超过4000条相关信息,发布者既有宜信普惠、平安普惠等知名信贷平台,也有各类典当行、融资担保公司。
新流财经也了解到,如果用户在58同城发布的信息,希望有更好的曝光和流量导入,则需要选择对分类信息网站,进行“支付费用”,也就是成为“网邻通”会员。
不过,不同类别的网邻通会员费不同,房产网邻通1200起、招聘网邻通4600起、本地服务推广网邻通3800起。
值得一提的是,58同城还于2017年推出了互联网乡村业务“58同镇”,“58同镇”类似乡村版的“58同城”,汇集了本地便民服务、营销推广、广告传媒于一体。
截至2018年7月底,已有1万余个58同镇生活信息服务平台在各地运营,覆盖全国31个省、324个地级市、2172个县区,日均发布生活服务信息超过20.5万条,其中在832个国家级贫困县开设站点超过2800个。
58同城在乡村布局的势头,让人不难想到“阿里村淘”计划。农村市场是蓝海58同城本地服务贷款,不过“58同镇”能否像阿里的网商银行一样,深入服务农村的金融服务需求,还有待时间考量。
虽然姚劲波和他的58同城在消费金融、汽车金融等领域布局全面,但存在感都不是特别强,一直鲜有相关业绩披露。只是在今年7月,58金融宣布完成4亿元A1轮融资。
有业内人士曾表示,58金融的发展虽然有庞大的流量,但却缺少了真实的交易数据,“在风控上,缺乏独有的数据。风险控制做不好,就难以吸引更多的资金。”
不过,新流财经认为,随着58同城在货运、闲置物品、二手车交易领域的不断深耕58同城:从神奇的网站到神奇的金融公司,未来其消费金融服务同样令人期待。
以上信息我们将会严格保密,报名结果以官方通知为准。
非常感谢您的报名,请您扫描下方二维码进入沙龙分享群。

非常感谢您的报名,请您点击下方链接保存课件。
0">
本文 线上配资平台 原创,转载保留链接!网址:http://www.zzockj.com/html/1691.html
1.本站遵循行业规范,任何转载的稿件都会明确标注作者和来源;2.本站的原创文章,请转载时务必注明文章作者和来源,不尊重原创的行为我们将追究责任;3.作者投稿可能会经我们编辑修改或补充。











