9月美元指数与人民币走势回顾及后续展望,关注美国动态
<线上配资平台>9月美元指数与人民币走势回顾及后续展望,关注美国动态线上配资平台>
一、美元指数重回上行通道?
回顾9月,美元指数和美元兑人民币同步走势,呈现“一波三折”,美元指数主要则受到三方面影响:1)经济数据呈现先弱后强;2)货币政策带来的靴子落地效应;3)政府停摆。相较之下,人民币在多数时间跟随美元走势,但在贬值压力增加时则颇有韧性。具体来看:
9月初-9月中:美元指数和美元兑人民币汇率震荡下行。从美国数据端来看,从职位空缺到非农,全线压制美元指数。从外部来看,欧美货币政策预期分化,也对美元指数形成抑制。美元下行的背景下,人民币兑美元指数小幅升值,PMI反弹+外汇储备上行+A股走强,对人民币形成有利的环境。
9月16日-9月26日:美元指数和美元兑人民币汇率触底回升。美联储降息靴子落地+经济数据显示美国经济韧性仍存,使得美元指数拐头上行。美元走强背景下,人民币兑美元“被动下行”,但值得注意的是贬值压力好于其他非美货币。
9月27日之后,美元指数下行、美元兑人民币贬值,主要源于市场担忧美国政府停摆。
往后看,预计美元指数短期或仍有小幅上行空间,但人民币兑美元亦保持强势。重点关注美国:1)政府关门进展;2)劳动力市场;3)关税反复。
二、中观产业跟踪:国庆消费数据总量上增长,但人均消费小幅回落。国庆中秋假日8天全国国内出游8.88亿人次,较2024年国庆节假日7天增加1.23亿人次;国内出游总花费8090.06亿元,较2024年国庆节假日7天增加1081.89亿元。但按假期人均旅游消费来看,2025年人均消费为911元/人,低于2024年的916元/人。电影票房方面,2025年国庆档(截至11日)票房数为18.35亿元,较去年国庆下降13%。
三、大类资产:截至10月10日当周,除了日经之外,风险资产普遍回调。从海外层面来看,美国政府关门、特朗普关税政策反复冲击市场信心,全球风险偏好拐头下行,欧美股市以及港股承压。从国内来看,多家券商集中将静态市盈率在300倍以上或负数的股票及权证两融折算调整为0%,叠加前期部分板块累计涨幅较高,导致A股面临一定的调整压力。从汇率的角度,在9月30-10月10日期间内,美元兑人民币保持双向平稳震荡,人民币兑欧元、加元和日元不同程度升值。
美国通胀表现超预期、全球经济放缓超预期、地缘政治扰动超预期。
美元指数重回上行通道?
回顾9月9月美元指数与人民币走势回顾及后续展望,关注美国动态,美元指数和美元兑人民币同步走势,呈现“一波三折”,美元指数主要则受到三方面影响:1)经济数据呈现先弱后强;2)货币政策带来的靴子落地效应;3)政府停摆。相较之下,人民币在多数时间跟随美元走势,但在贬值压力增加时则颇有韧性。具体来看:
9月初-9月中:美元指数和美元兑人民币汇率震荡下行。
从美国数据端来看,从职位空缺到非农,全线压制美元指数。美国JOLTs职位空缺数量持续走低美元对人民币预期7月,且8月非农数据显示过去三个月的平均就业增长仅为2.9万人。另外,尽管CPI回升,但正逢初请失业金人数大幅上行,市场继续加码押注降息预期,导致美元指数回调。从外部来看,欧美货币政策预期分化,也对美元指数形成抑制。虽然9月初受英国财政状况影响,导致欧元表现相对其他非美货币偏弱。但是随着市场对此定价之后,欧央行如预期维持利率不变,以及会后欧央行行长发言偏鹰,欧央行管委表达无需进一步降息即可实现2%的通胀目标,促使美元兑欧元一路下行。

美元下行的背景下9月美元指数与人民币走势回顾及后续展望,关注美国动态,人民币兑美元指数小幅升值。首先,国内经济数据方面,9月制造业PMI较上月提升0.4至49.8,制造业出现季节性反弹,表明随着高温多雨极端天气影响减弱,叠加扩内需政策持续发力,制造业出现一定的修复。其次,数据显示8月末我国外汇储备3.32万亿,较7月大幅上升299亿美元,带动人民币升值预期走强。第三,“反内卷”等相关政策推动国内资产回报率预期抬升,带动A股持续走强,对人民币形成利好。

9月16日-9月26日:美元指数和美元兑人民币汇率触底回升。
美联储降息靴子落地+经济数据显示美国经济韧性仍存美元对人民币预期7月,使得美元指数拐头上行。FOMC会议上鲍威尔强调本次降息为“风险管理式降息”,未来利率路径将取决于后续数据走势,使得在利率决议后,美元指数空头或进行止盈交易。从数据来看,美国8月零售销售月率超预期录得0.6%,显示消费韧性较强;截至9月13日,当周初请失业金人数23.1万,好于预期的24万人,市场对于劳动力市场快速下行的担忧情绪缓解;二季度美国实际GDP年化季环比终值由原先报告的3.3%上修至增长3.8%,数据打压市场对于美联储降息的预期,带动美元指数上行。


美元走强背景下,人民币兑美元“被动下行”,但值得注意的是贬值压力好于其他非美货币。在915-926期间随着美元指数的上行,主要国家货币兑美元均不同程度走弱,但是人民币贬值压力则相对有限。从数据来看,美元兑人民币涨0.1个百分点,但是美元兑欧元、日元、英镑、新加坡元和澳元分别涨0.5、1.4、1.5、0.9和1.9个百分点,一定程度上显示市场对人民币的看多意愿尚稳固。从货币政策的状态来看,央行行长潘功胜强调货币政策"以我为主",或暗示不会跟随美联储政策调整,也对人民币汇率产生一定支撑。


9月27日,美元指数下行、美元兑人民币贬值,主要源于市场担忧美国政府停摆。两党在短期拨款法案上仍僵持,共和党虽在两院占优美元对人民币预期7月,但要在参院过关仍需至少60票,且民主党坚持撤回此前对医疗预算的缩减,市场开始为“政府停摆”情景定价,美元指数快速走弱。
往后看,我们预计美元指数短期或仍有小幅上行空间,但人民币兑美元或亦保持强势。从美元指数来看,重点关注:1)若政府关门顺利解决,前期风偏带来的回调有望修复;2)虽然政府停摆或对劳动力市场短期形成负面影响,但是从最近初次申请失业金人数的表现来看,劳动力市场快速走弱的概率不大,对消费继续形成支撑,叠加前期长端美债收益率下行,对四季度的投资端有望形成提振。3)特朗普对于关税的政策加码程度或短期对美元指数形成拉升。从人民币来看,人民币升值趋势有望延续,国内财政政策扩张支持国内经济周期回升,为人民币汇率提供基本面支持。另外,当前人民币汇率预期已经发生改变,此前积攒的外汇收入或加速结汇,或加快人民币升值速度。
中观产业跟踪
国庆期间核心数据:
1)旅游出行方面,总量上因假期延长出行人次和消费规模增加,但人均消费并未上行。经文化和旅游部数据中心测算,国庆中秋假日8天(10月1日至8日),全国国内出游8.88 亿人次,较2024年国庆节假日7天增加1.23亿人次;国内出游总花费8090.06亿元,较2024年国庆节假日7天增加1081.89亿元。按人均旅游消费来看,2025年人均消费为911元/人,低于2024年的916元/人。另外根据交通部数据,今年国庆中秋假期全社会跨区域人员流动量累计24.33亿人次,日均3.04亿人次,比2024年同期日均同比增长6.3%。

据央行10月9日发布数据显示,2025年国庆中秋假期,银联、网联共处理支付交易415.52亿笔,增长约30%;处理支付交易金额13.26万亿元,较去年国庆节假期增加1.86万亿元,增长约16%。
2)电影票房方面,2025年国庆档(截至11日)票房数为18.35亿元,较去年国庆下降13%。


大类资产观察
截至10月10日当周,除了日经之外,风险资产普遍回调。从海外层面来看,美国政府关门、特朗普关税政策反复冲击市场信心,全球风险偏好拐头下行,欧美股市以及港股承压。从国内来看,多家券商集中将静态市盈率在300倍以上或负数的股票及权证两融折算率调整为0%,叠加前期部分板块累计涨幅较高,导致A股面临一定的调整压力。从汇率的角度,在9月30-10月10日期间内,美元兑人民币保持双向平稳震荡,人民币兑欧元、加元和日元不同程度升值。



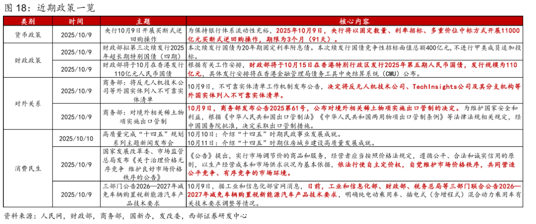
近期政策一览
财政政策:财政部拟第三次续发行2025年超长期特别国债(四期)。
货币政策:10月9日央行开展11000亿元买断式逆回购操作,期限为3个月(91天)。
汽车:工业和信息化部、财政部、税务总局等三部门公告2026—2027年减免车辆购置税新能源汽车产品技术要求。
对外关系:商务部公布对境外相关稀土物项实施出口管制的决定。商务部决定将反无人机技术公司、公司及其分支机构等外国实体列入不可靠实体清单。

宏观日历
重点关注:
10 月13日:中国9月进出口数据;
10 月15日:中国9月金融数据(待定)、通胀数据;美国9月CPI数据;
10 月16日;美国9月零售数据。

1、美国通胀表现超预期,使得美联储对货币政策的把控难度上行。
2、全球经济放缓对美国经济金融市场影响超预期,全球风险资产波动超预期。
3、特朗普上台之后,地缘政治局势升级,并对其他大国进行制裁,引发连锁反应。
西部宏观边泉水团队

边泉水
首席分析师。中国人民大学经济学博士,中美经济学培训中心福特班研究生;国家统计局百名经济学家景气调查特邀专家;曾长期担任中金公司高级经济学家(《机构投资者》大中华区宏观经济第一名、《亚洲货币》中国经济第一名与“远见杯”全球市场预测第一名团队成员),曾任国金证券首席宏观分析师、财新莫尼塔首席经济学家、中银国际宏观分析师(新财富宏观经济第三名团队成员)、国务院直属办事机关副处级调研员;擅长政策研究,致力于构建以大类资产配置为核心9月美元指数与人民币走势回顾及后续展望,关注美国动态,以经济周期、流动性和政策为支点的宏观研究体系和研究团队。
刘鎏
资深分析师。英国贝尔法斯特女王大学金融学硕士;此前在中邮保险资管中心从事组合管理工作,曾长期担任中金公司研究部经济学家(《机构投资者》大中华区宏观经济第一名与《亚洲货币》中国经济第一名团队成员),曾任北大国发院研究助理;尤其擅长宏观数据的处理、分析和预测工作,曾在“远见杯”中国经济预测评选中多次获得前三名;研究方向为中国经济总量指标分析预测、经济周期及主题研究。
杨一凡
高级分析师。约翰霍普金斯大学应用经济学硕士;曾任国金证券宏观分析师;擅长大类资产主题研究;研究方向为货币政策、美国经济及大类资产。
慈薇薇
分析师。英国帝国理工商学院硕士;研究方向为实体经济、产业政策,侧重于中观产业研究及行业比较。

报告信息
证券研究报告:《 美元指数重回上行通道?—宏观经济观察系列(九)》
本文 线上配资平台 原创,转载保留链接!网址:http://www.zzockj.com/html/2127.html
1.本站遵循行业规范,任何转载的稿件都会明确标注作者和来源;2.本站的原创文章,请转载时务必注明文章作者和来源,不尊重原创的行为我们将追究责任;3.作者投稿可能会经我们编辑修改或补充。










