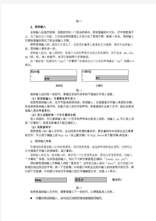
曾经家喻户晓的智能ABC汉字输入法:音形结合的输入典范
<线上配资平台>曾经家喻户晓的智能ABC汉字输入法:音形结合的输入典范线上配资平台>
曾经的最牛输入法:智能ABC
“智能ABC汉字输入法”是国内曾经家喻户晓的汉字输入法。自从美国微软公司在Win32中将其作为基本汉字输入法以后,智能ABC又相继授权IBM、、HP、APPLE、中科红旗Linux、中软Linux等公司使用。智能ABC输入法由北京大学的朱守涛先生发明。开发于北京大学科技开发部,曾经是中国大陆使用人数最多的输入法软件。

智能ABC
智能ABC不是一种纯粹的拼音输入法,而是一种音形结合输入法。因此在输入拼音的基础上如果再加上该字第一笔形状编码的笔形码曾经家喻户晓的智能ABC汉字输入法:音形结合的输入典范,就可以快速检索到这个字。
例如:长—3164,石—138,的—3中—82,城—71135,锟—,炼—,魔—41338,雪—1455。纯笔形输入还是用户输入不认识的字的好帮手曾经家喻户晓的智能ABC汉字输入法:音形结合的输入典范,代替您查字典。如输入三个龙这个字“龘”智能abc输入法免费下载64位,只需输入,就能打出这个字,还能知道这个字的读音。

智能ABC支持笔形输入

此外,智能ABC还有强制记忆,可以用来定义那些较长或较常用的词组。利用该功能,可以直接把新词加到用户库中。智能ABC具有足够的可控性,表现在你使用的时间越长,错误的机会越少智能abc输入法免费下载64位,而且这种错误机会的减少。
但是智能ABC的缺点也很明显,与其它的输入法相比,智能ABC不能够随着拼音符号的输入立刻显示出字词,而需要先按一下空格键,才能显示出选字菜单,不够直观;而且在输入长句时,句中的每个字词都要按一下空格加以确认,较为繁琐。

当年的输入法
尤其是出现了搜狗之后,智能ABC的弊端就更加凸显。智能ABC打许多常用字还得找半天,但是搜狗能直接显示在第一个,并且搜狗具有云端词库可以随时更新资源和功能,很方便的供用户选择。
但是之前的使用中智能abc输入法免费下载64位曾经家喻户晓的智能ABC汉字输入法:音形结合的输入典范,许多用户并没有真正掌握智能ABC输入法,而仅仅是将其作为拼音输入法的翻版来使用。但从另一个角度说,这也说明智能ABC的易用性比较差,只适合发烧友使用,普通用户没有多少兴趣去钻研一款输入法。
智能ABC输入法发明者:朱守涛
朱守涛,男,1946年7月生,山东省宁阳县伏山镇东代村人,北京大学教授,智能ABC输入法的发明人。70年代,他参与我国第一台大型计算机的研制项目,1987年完成了国内第一个智能型的、符合国家语言文字规范的汉字输入系统“CW中文语词处理系统”,该系统为智能化拼音输入技术提供了理论和模式。1990年,朱守涛在CW的基础上设计了“智能ABC”汉字输入方法,使拼音和字型描述自由相结合,成为特别易学易用的输入技术。
///363/true中关村在线///363/.曾经的最牛输入法:智能ABC “智能ABC汉字输入法”是国内曾经家喻户晓的汉字输入法。自从美国微软公司在Win32中将其作为基本汉字输入法以后,智能ABC又相继授权IBM、、HP、APPLE、中科红旗Linux、中软Linux等公司使用。智能ABC输入法由北京大学的朱守...
本文 线上配资平台 原创,转载保留链接!网址:http://www.zzockj.com/html/254.html
1.本站遵循行业规范,任何转载的稿件都会明确标注作者和来源;2.本站的原创文章,请转载时务必注明文章作者和来源,不尊重原创的行为我们将追究责任;3.作者投稿可能会经我们编辑修改或补充。











