大股东减持一定会暴跌吗?股东减持方面有哪些规定?
<线上配资平台>大股东减持一定会暴跌吗?股东减持方面有哪些规定?线上配资平台>

一、大股东减持一定暴跌吗?
由于股票市场的信息不对称,大股东减持一定会掌握精准的交易时机,优先于散户卖出股票。(或是内幕操作,先减持,之后再发布公司亏损等不利消息)另一种时机是在股价高估时减持完毕后会涨还是跌,大股东根据自身对上市公司业务的了解,在股价高估时减持。大股东减持属于确定性利空,但也会由于减持比例以及时机的不同,对股价走势形成不确定影响,并不一定是应声下跌。如果个股不是主升浪阶段,就趋势讲下跌应该是为主的大股东减持一定会暴跌吗?股东减持方面有哪些规定?,即使短期拉升,后面也会有回调下跌的时候。
股市中逢利好兑现,股价低开低走也屡见不鲜,利空来袭,股价高开高走也不足为奇。只是会因为庄家的操盘手法和策略产生不同的走势。
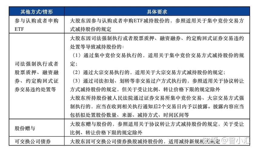
二、股东减持方面有哪些规定?
大股东依据《实施细则》通过集中竞价交易、大宗交易、协议转让等方式减持股份至低于5%大股东减持一定会暴跌吗?股东减持方面有哪些规定?,自持股比例减持至低于5%之日起90个自然日内继续减持的,应当遵守《实施细则》有关大股东减持的规定。大股东减持至低于5%、但仍为控股股东或持有特定股份的,应当遵守《实施细则》有关大股东、特定股东减持的规定。
大股东减持采取协议转让方式,减持后不再具有大股东身份的,出让方、受让方应当在6个月内,共同遵守任意连续90个自然日通过集中竞价交易减持股份合计不得超过公司股份总数的1%的规定减持完毕后会涨还是跌,即共用该1%的减持额度,并分别履行相应信息披露义务。
三、哪些情况大股东不得减持股份?

1、具有下列情形之一的,上市公司大股东不得减持股份:
(1)上市公司或者大股东因涉嫌证券期货违法犯罪减持完毕后会涨还是跌,在被中国证监会立案调查或者被司法机关立案侦查期间,以及在行政处罚决定、刑事判决作出之后未满6个月的。
(2)大股东因违反证券交易所规则,被证券交易所公开谴责未满3个月的。
(3)中国证监会规定的其他情形。
2、具有下列情形之一的,上市公司董监高不得减持股份:
(1)董监高因涉嫌证券期货违法犯罪,在被中国证监会立案调查或者被司法机关立案侦查期间,以及在行政处罚决定、刑事判决作出之后未满6个月的。
(3)董监高因违反证券交易所规则,被证券交易所公开谴责未满3个月的。
(2)中国证监会规定的其他情形。
综上所述,股份公司里面有一些持股股东所占份额很大大股东减持一定会暴跌吗?股东减持方面有哪些规定?,对于大股东减持证监会有明确规定。对于投资者来说,股东减持是一个市场消息,可能导致股价短期波动,虽然说是利空消息,但是并不代表股价一定暴跌。股价走向和很多因素有关,要综合分析。
本文 线上配资平台 原创,转载保留链接!网址:http://www.zzockj.com/html/1034.html
1.本站遵循行业规范,任何转载的稿件都会明确标注作者和来源;2.本站的原创文章,请转载时务必注明文章作者和来源,不尊重原创的行为我们将追究责任;3.作者投稿可能会经我们编辑修改或补充。











