中共秦皇岛市委组织部等发布!秦皇岛市2023年事业单位招聘806名公告
<线上配资平台>中共秦皇岛市委组织部等发布!秦皇岛市2023年事业单位招聘806名公告线上配资平台>

中共秦皇岛市委组织部、秦皇岛市人力资源和社会保障局最新发布秦皇岛市2023年事业单位公开招聘工作人员公告↓↓↓
中共秦皇岛市委组织部
秦皇岛市人力资源和社会保障局秦皇岛市2023年事业单位公开招聘工作人员公告
根据《事业单位人事管理条例》《河北省事业单位公开招聘工作人员暂行办法》,为满足我市事业单位工作需要,经研究决定,面向社会公开招聘事业单位工作人员806名。现将有关事项公告如下:
一、招聘原则和方式
事业单位公开招聘坚持德才兼备和民主、公开、竞争、择优的原则,在考试、考察的基础上择优聘用。
本次招聘采取统一招聘方式进行。
二、信息发布
市委组织部、市人力资源和社会保障局在“秦皇岛市人力资源和社会保障网”通知公告栏目、“秦皇岛市人事考试网”发布公告。在招聘过程中的重要事项通知(笔试通知、资格复审通知、面试通知、体检通知等),将通过“秦皇岛市人事考试网”发布。
三、招聘对象和条件
(一)应聘人员应具备以下基本条件
1.具有中华人民共和国国籍。
2.遵守宪法和法律,具有良好的品行和职业道德。
3.具有适应岗位要求的身体条件。
4.符合所报岗位的年龄要求。年龄一般在18周岁及以上、35周岁及以下,招聘岗位对年龄有具体要求的从其要求。招聘岗位年龄要求为“30周岁及以下”是指1992年9月7日至2005年9月7日期间出生;“35周岁及以下”是指1987年9月7日至2005年9月7日期间出生;“40周岁及以下”是指1982年9月7日至2005年9月7日期间出生。以此类推。
5.招聘岗位对户籍有具体要求的从其要求,户籍以2023年9月7日(含)前户口所在地为准。硕士研究生及以上学历的应聘人员、“高校毕业生”应聘人员不受户籍要求限制;“服务基层项目三类人员”可视为具有其服务地户籍;应聘人员的配偶、父母、岳父母、公婆具有河北省常驻户籍的,应聘人员可视为具有其对应户籍。
6.符合与所报岗位相适应的国家承认的学历学位和专业要求。
符合招聘条件的港澳台居民,均可应聘相应岗位,需取得祖国大陆承认的学历。取得国(境)外学位的应聘人员,需完成教育部留学服务中心学历认证。
职业院校毕业生报考时,在符合专业等其他条件的前提下,全日制技工院校中级工班、高级工班、预备技师(技师)班毕业生分别参照中专、大专、本科毕业学历,在事业单位公开招聘中享受同等待遇。
专业参照教育部《普通高等学校高等职业教育(专科)专业目录(2015年)》、《普通高等学校本科专业目录(2022年)》、《授予博士、硕士学位和培养研究生的学科、专业目录》执行。
7.招聘岗位所要求的工作经历时间的计算方法是:从2023年9月(含)算起,此前累计工作时间每达到12个月计为1年。在校期间的社会实践(实习)经历,不作为工作经历计算。
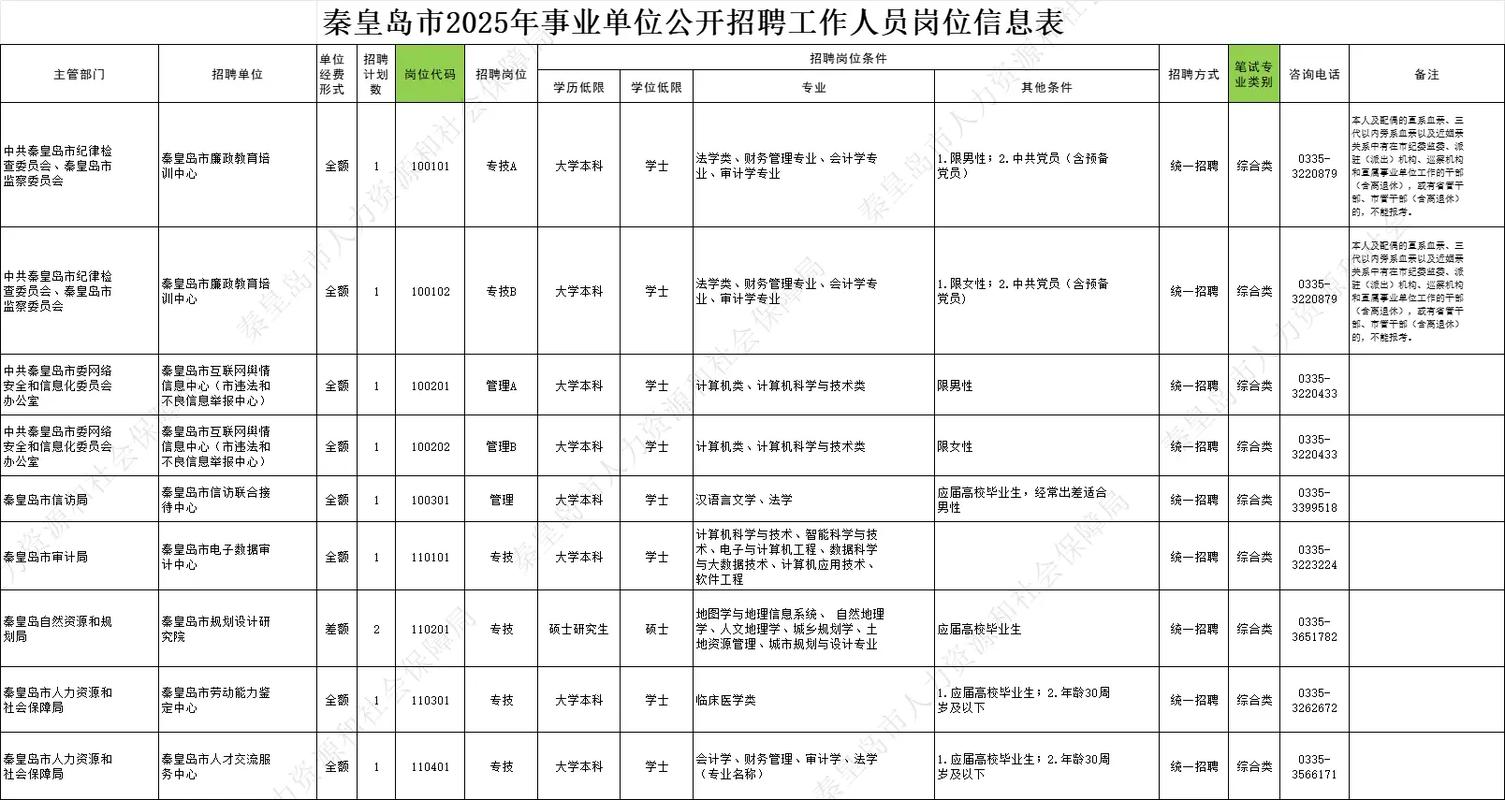
8.具有岗位所需要的其他条件,按《秦皇岛市2023年事业单位公开招聘工作人员岗位信息表》要求执行。
(二)部分岗位条件的说明
1.招聘岗位中“高校毕业生”包括以下人员:
(1)纳入国家统一招生计划、被普通高等院校录取的2023年高校毕业生。
(2)国家统一招生的2021、2022年普通高校毕业生离校时和在择业期内未落实工作单位,其户口、档案、组织关系仍保留在原毕业学校秦皇岛市人力资源和社会保障局官网,或保留在各级毕业生就业主管部门(毕业生就业指导服务中心)、各级人才交流服务机构和各级公共就业服务机构的毕业生。
(3)2023年取得国(境)外学位并完成教育部留学服务中心学历认证的留学回国人员;以及2021、2022年取得国(境)外学位并完成教育部留学服务中心学历认证且未落实工作单位的留学回国人员。
(4)面向社会招收的普通高校应届毕业生参加住院医师规范化培训合格后,报考医疗卫生机构专技技术岗位,按当年应届毕业生对待。
2.招聘岗位中“七类人员”包括以下人员:
(1)“服务基层项目三类人员”是指:具有秦皇岛市户籍(不具有秦皇岛市户籍、但服务地为秦皇岛市的应聘人员视同具有秦皇岛市户籍),2023年当年服务期满且考核合格的“农村义务教育阶段学校教师特设岗位计划”、“大学生志愿服务西部计划”、“三支一扶计划”人员(其中报考岗位所属县区与服务地一致的“三支一扶计划”人员,可放宽至2016年及以后参加本项目、服务期满且考核合格人员)。
(2)“大学生退役士兵”是指:2013年及其以后,秦皇岛市户籍全日制普通高等学校在校期间入伍、退役后完成学业或全日制普通高等学校毕业后应征入伍、退役安置地为秦皇岛市的退役士兵。
(3)“残疾人员”是指:具有秦皇岛市户籍,持有残联部门颁发的《残疾人证》的人员。
(4)“驻秦部队随军家属”是指:具有秦皇岛市户籍,经军队师(旅)级及以上单位政治机关批准,并办理随军手续的驻秦部队现役军人配偶。
(5)“服务冬奥志愿者”是指:具有秦皇岛市户籍,2023年应届高校毕业生中服务北京冬奥会或北京冬残奥会的志愿者。 “服务基层项目人员”、“大学生退役士兵”、“残疾人员”、“驻秦部队随军家属”和“服务冬奥志愿者”的名单由相关主管部门提供。
3.通过本次事业单位公开招聘且符合条件人员可享受《秦皇岛市人才安居工程实施办法(试行)》(秦政发〔2017〕40号)相关政策。
4.报考非定向招聘“七类人员”岗位的“七类人员”加分资格确认。“七类人员”应聘人员报考除定向招聘“七类人员”以外岗位的,经资格审核合格(审核所需材料见附件3)、公示无异议,可享受笔试成绩加5分政策(笔试成绩满分为200分)。审核材料拍摄为照片格式或扫描成PDF格式(含本人信息的内容要清晰可见),连同个人姓名、报名号及联系方式(手机号码),在自公告发布之日至2023年9月14日24时前打包发送(文件命名格式为:加分+姓名)至电子邮箱:。(逾期未发送的,视为自动放弃。)
5.招聘的教师要符合新时代中小学幼儿园教师职业行为十项准则要求,无刑事犯罪记录和其他不得聘用的违法记录;符合教师法、《教师资格条例》等法律法规规定的学历标准、普通话水平、身体条件和心理条件,取得中小学、幼儿园教师资格证书。
6.按照《中共河北省委组织部 河北省人力资源和社会保障局厅关于做好边远艰苦地区事业单位公开招聘工作的通知》(冀人社规〔2016〕1号)要求,青龙满族自治县部分招聘岗位设定了最低服务年限(含试用期)。最低服务年限期间不得参加各类公开招聘(招录)考试,组织人事部门不得为其办理调动手续,其它单位不得以借调、帮助工作等方式抽调。
7.岗位条件要求的所有证书须在2023年9月7日(含)前取得。
(三)有下列情形之一的人员不在招聘范围
1.现役军人;
2.试用期内的公务员和试用期内的事业单位工作人员;
3.未满最低服务年限或未满约定最低服务期限的公职人员。
(四)有下列情形之一的人员不得报考
1.因犯罪受过刑事处罚的人员;
2.被开除中国共产党党籍的人员;
3.被开除公职的人员;
4.被依法列为失信联合惩戒对象的人员;
5.法律、法规规定不得招聘为事业单位工作人员的其他情形人员。
(五)公开招聘工作实行回避制度
应聘人员不得报考聘用后即构成回避关系的招聘岗位。回避关系包括《事业单位人事管理回避规定》第六条和《河北省事业单位公开招聘工作人员暂行办法》第四十一条所列情形。
四、报名办法
本次公开招聘采取网上报名和资格审查的方式,每名应聘人员限报考一个岗位。
(一)报名和资格审查
报名网址:秦皇岛市人事考试网()。
报名起始时间:2023年9月8日9:00至9月12日17:00。
网上资格审查截止时间:2023年9月13日12:00。
交费截止时间:2023年9月13日17:00。
考生应了解各项工作的时间安排,在规定时间内完成报名、交费。报名时间截止后不再受理报名事宜,即2023年9月12日17:00后系统不再接受任何报名信息。未在规定时间内完成报名,或未在规定时间内完成缴费的,均视为放弃报名,责任自负。
请应聘人员尽量不要选择最后时刻报名,以免因报考条件不符或填报信息不完整等原因“审核未过”而错失改报机会。
资格审查工作由市直招聘单位主管部门、县区组织、人社部门组织。
(二)网上报名程序
1.报名前,应聘人员须完全了解本次招聘政策和拟应聘岗位条件,认真阅读《报名须知》,并同意《诚信承诺书》,然后按步骤进行具体操作。
2.网上报名实行严格的自律机制,必须承诺履行《诚信承诺书》秦皇岛市人力资源和社会保障局官网,对提交审核的报名信息的真实性负责,在公开招聘的任一环节中中共秦皇岛市委组织部等发布!秦皇岛市2023年事业单位招聘806名公告,凡发现网上填报的信息与实际情况不一致的、不符合报名条件的,取消应聘资格。
3.网上报名须用有效的二代《居民身份证》申请“报名号”,获取“报名号”和“密码”后才能登录报名系统,进行岗位选择、填表和提交审核。报名号是登录报名系统的唯一标识,密码可修改,二者均务必牢记并保管好。

4.报名信息要按照规范填写或选择表项,上传的电子照片要符合要求,否则将被报名系统自动拒绝。报名信息通过审核后才能进行交费操作,交费成功即完成报名。
5.应聘人员“提交审核”后信息将被锁定,在未反馈审核结果前不能修改。一般情况下,审核员24小时内会在报名系统上回复审核结果。“审核未过”的,可根据提示的未过原因,修改信息或改报岗位并重新提交审核;“审核通过”的,将不能再修改,直接进入交费程序。
6.报名交费通过网上支付,每人报名考务费100元。交费成功即完成报名,未按期交费者视为自动放弃。
7.应聘人员务必牢记报名和交费截止时间、打印准考证、笔试、成绩查询、资格复审、面试、体检等重要时间信息,并及时关注相关要求。凡是在规定时间未完成相关操作的,将被视为自动放弃。同时,报名和考试期间务必保管好个人的证件和信息,因个人原因造成丢失、被他人盗用和信息被恶意篡改而影响报名和考试的,责任自负。报名所留联系方式务必保持正常使用,不得更改。
(三)打印《笔试准考证》
报名交费成功的应聘人员,请于笔试前三天登录秦皇岛市人事考试网打印《笔试准考证》。
(四)报名考务费减免对象和办法
报名考务费减免对象包括:建档立卡贫困家庭人员和城乡低保家庭人员。具体流程为:先行报名缴费→提交审核材料→审核通过→退费。建档立卡贫困家庭的应聘人员将本人身份证和扶贫手册(复印件)拍摄为照片格式(含本人信息的内容要清晰可见),城乡低保家庭的应聘人员将本人身份证和其家庭所在地的县(市、区)民政部门出具的享受最低生活保障的证明或低保证(复印件)拍摄为照片格式或扫描成PDF格式(含本人信息的内容要清晰可见),连同姓名、报名号、个人联系方式(手机号码),在自公告发布之日至2023年9月14日24:00前打包发送(文件命名格式为:减免考务费+姓名)至电子邮箱:。经审核符合减免的,报名考务费将原途径返还至缴费账户。(逾期未发送的,视为自动放弃。)
(五)开考比例
此次公开招聘不限开考比例。
五、考试内容和流程
(特别提示:本次考试不指定考试辅导用书,不举办也不委托任何机构或个人举办考试辅导培训班。目前社会上出现的假借事业单位招聘考试命题组、专门培训机构等名义举办的辅导班、辅导网站或发行的出版物、上网卡等,均与本次公开招聘无关。敬请广大应聘人员提高警惕,切勿上当受骗。)
此次公开招聘考试采取笔试、面试相结合的办法进行。
(一)笔试
1.笔试内容
根据招聘单位要求,笔试为分类考试,分为综合类、医学类和教育类。每类分两个科目中共秦皇岛市委组织部等发布!秦皇岛市2023年事业单位招聘806名公告,一张试卷,采用闭卷考试方法,满分为200分。
综合类笔试科目包括:《职业能力测验》和《公共基础知识》。
医学类笔试科目包括:《医学专业能力测验》和《公共基础知识》。
教育类笔试科目包括:《教育专业能力测验》和《公共基础知识》。
考试范围参考《秦皇岛市2023年事业单位公开招聘工作人员考试大纲》(附件2)。
2.笔试时间和地点
笔试时间:待定。
笔试地点:河北省秦皇岛市。
笔试具体安排将在秦皇岛市人事考试网发布,请应聘人员及时关注查阅。
应聘人员务必按照《笔试准考证》上确定的考试时间、考试地点、考场参加考试。参加考试时,必须同时携带《笔试准考证》和法定身份证件(有效期内的二代居民身份证或二代临时居民身份证、社会保障卡)。
3.成绩查询
笔试最低控制分数线、笔试成绩及是否进入资格复审可于笔试结束15日后登录秦皇岛市人事考试网查询。
笔试最低控制分数线由市委组织部、市人力资源和社会保障局划定。
笔试成绩达不到笔试最低控制分数线的、发现有违纪作弊等行为按规定被取消成绩的、按规定成绩被记为0分等情况的应聘人员,不得进入资格复审。
对在笔试最低控制分数线以上的应聘人员,按照进入资格复审人数与岗位招聘计划人数不高于3:1的比例,从笔试成绩高分到低分确定资格复审人员名单(末位并列一并进入资格复审)。
(二)资格复审
资格复审工作由市直招聘单位主管部门、县区组织、人社部门组织。资格复审时间安排将在秦皇岛市人事考试网发布,请应聘人员及时关注。
进入资格复审的应聘人员,须按照规定的方式、时间、地点参加资格复审,并提交笔试准考证、身份证及能够证明自己与招聘岗位条件相匹配户口本、学历证书、学位证书、职业资格证书和有关证明等资料原件及复印件(审核原件,留存复印件)。资格复审合格的应聘人员进入面试。发现在网上报名时填报情况不实不符合应聘条件的应聘人员,取消其应聘资格,对严重弄虚作假行为要追究责任。未按规定的方式、时间、地点参加资格复审的应聘人员,视作放弃。
因资格复审未通过、造成比例不足的,从报考同一岗位的应聘人员中依据笔试成绩从高分到低分依次递补,审核通过的进入面试。
(三)面试
1.面试方式
面试方式根据招聘单位需要确定,除中共秦皇岛市委党校、中共昌黎县委党校、中共抚宁区委党校、秦皇岛市直机关幼儿园、秦皇岛市中等专业学校、秦皇岛市卫生学校、青龙满族自治县第一中学、青龙满族自治县职业技术教育中心招聘岗位采取试讲方式外,其他岗位均采取结构化面试方式。面试成绩满分为100分,合格分数线为60分。面试成绩低于合格分数线的应聘人员,不得进入体检、考察。
2.面试分组
报考同一岗位的应聘人员一般分在同组同场进行面试。因报考同一岗位的应聘人数较多无法分在同组同场的岗位,根据笔试成绩的排序,采取“蛇型分组法”分为两个或多个面试组场,并将该岗位招聘计划人数合理均分到每个面试组场,将来应聘人员综合考试成绩按“蛇型分组”后的面试组场排序,分别使用拆分后的招聘计划人数。
3.面试时间和地点
面试时间:待定。
面试地点:河北省秦皇岛市。
面试具体安排将在秦皇岛市人事考试网发布,请应聘人员及时关注查阅。
4.打印《面试通知单》
资格复审合格的应聘人员,请于面试前三天登录秦皇岛市人事考试网打印《面试通知单》。《面试通知单》上详细告知面试的具体地点、组别、时间安排及有关要求。
5.面试成绩公布
面试成绩每半天结束后在面试考点入口处现场张贴公布。
6.综合考试成绩计算及公布
综合考试成绩计算公式为:综合考试成绩=笔试成绩÷2×40%+面试成绩×60%。综合考试成绩保留2位小数。
面试结束后5个工作日内,在秦皇岛市人事考试网发布综合考试成绩。
六、体检、考察
依照招聘岗位,按进入体检、考察人数与岗位招聘计划人数1:1的比例,依据应聘人员综合考试成绩从高分到低分确定进入体检、考察人员名单,末位出现并列时按照以下顺序确定进入体检、考察:烈士子女或配偶,退役军人,学历(学位)较高者秦皇岛市人力资源和社会保障局官网,笔试成绩较高者。如果以上条件均相同,都进入体检、考察,根据体检、考察结果择优聘用。
进入体检、考察人员名单将在秦皇岛市人事考试网发布。
体检工作由市委组织部、市人力资源和社会保障局统一组织。体检标准参照《公务员录用体检通用标准(试行)》(附件7)及操作手册执行(对身体条件有特殊要求的岗位,执行国家规定的相关体检标准)。体检费用由应聘人员自行负担。
考察工作由市直招聘单位主管部门、县区组织、人社部门组织。按照《公告》和《岗位信息表》中年龄、学历、学位、专业、工作经历、户籍及其他岗位条件的要求,审查被考察人资格条件,验证核实有关证书、证明、报到证等材料;考察拟聘用人员的政治思想表现、道德品质、业务能力、工作实绩等情况;做出“合格”或“不合格”结论。
体检、考察不合格的,取消拟聘用人员资格,并从报考同一岗位的应聘人员中依据综合考试成绩从高分到低分依次递补。
七、公示
对考察合格的拟聘用人员在秦皇岛市人事考试网进行公示,公示期为7个工作日。
因公示结果影响聘用、公示期间放弃,导致拟聘岗位出现空缺的,在本面试组本岗位内按综合考试成绩由高分到低分依次递补。
八、聘用
对公示期满无异议的,或有反映问题但经核实不影响聘用的,由招聘单位主管部门组织填写《河北省事业单位公开招聘工作人员审批表》,按管理权限报组织、人社部门审批后,办理编制、就业、流动、工资、社保等相关手续,并按有关规定签订《河北省事业单位聘用合同》。
聘用人员实行试用期制,其中从各类学校应往届未就业的毕业生中招聘的人员中共秦皇岛市委组织部等发布!秦皇岛市2023年事业单位招聘806名公告,试用期为1年,其他人员试用期为6个月。试用期一并计算在聘用合同期限内。试用期满考核合格的,予以正式聘用,不合格的,取消聘用。
(特别提示:凡应聘人员未在规定时间内按要求参加笔试、资格复审、面试、体检、考察、聘用、报到等,均视为自动放弃应聘资格;资格审核贯穿招聘工作全过程,在任何环节,发现应聘人员不符合招聘条件、弄虚作假的,随时取消应聘资格,问题严重的要追究责任。)
九、政策咨询及监督举报电话(公告发布之日至2023年9月13日,工作日8:30—12:00,13:30—17:30)
1.政策咨询电话
详见《秦皇岛市2023年事业单位公开招聘工作人员岗位信息表》。
本文 线上配资平台 原创,转载保留链接!网址:http://www.zzockj.com/html/1167.html
1.本站遵循行业规范,任何转载的稿件都会明确标注作者和来源;2.本站的原创文章,请转载时务必注明文章作者和来源,不尊重原创的行为我们将追究责任;3.作者投稿可能会经我们编辑修改或补充。











