各期货交易所个人持仓最后交易日咋规定?一文给你讲清楚
<线上配资平台>各期货交易所个人持仓最后交易日咋规定?一文给你讲清楚线上配资平台>

各位家人们要在期货交易时做好加减法,才不会老大“走”伤悲,那么各交易所的期货期权品种最后交易日是怎么规定的呢?
咱们往下接着看……
上海国际能源交易中心

持有原油期货的自然人客户需要在最后交易日前第8个交易日收盘前将持仓调整为0手,低硫燃料油、20号胶、国际铜期货的自然人客户需要在最后交易日前第5个交易日收盘前将持仓调整为0手。
# 举例说明
原油,自然人客户需要在2024年10月21日收盘前将持仓调整为0手。
低硫燃料油合约,自然人客户需要在2024年10月24日收盘前将持仓调整为0手.
20号胶合约、国际铜合约,自然人客户需要在2024年11月8日收盘前将持仓调整为0手;20号胶合约、国际铜合约各期货交易所个人持仓最后交易日咋规定?一文给你讲清楚,如果要持仓进入到11月份,需要在10月31日将20号胶合约的持仓调整为10手的整数倍、国际铜的持仓调整为5手的整数倍各期货交易所个人持仓最后交易日咋规定?一文给你讲清楚,进入交割月以后开仓、平仓都是按照对应的整数倍操作。
上海期货交易所

上期所自然人客户可持仓进入交割月(燃料油期货除外),但进入交割月的持仓手数需满足交易所规定数量的整数倍。
进入交割月后客户开平仓都是相应数量的整数倍,自然人客户应在最后交易日前5个交易日收盘前将持仓调整为0手。
# 举例说明

燃料油合约,自然人客户需在2024年10月24日下午收盘前将持仓调整为0手。
郑州商品交易所、大连商品交易所、广州期货交易所



持有郑商所、大商所、广期所期货合约的自然人客户不允许进入交割月份个人持有期货最后交易日是哪天,最晚须在合约交割月份前一月的最后一个交易日收盘前将对应合约持仓调整为0手。
中国金融期货交易所

股指期货:允许自然人客户持仓进入交割月份,并且可以进行现金交割。股指期货可以一直交易到合约最后交易日当天,若最后交易日未平仓个人持有期货最后交易日是哪天,则该持仓将直接由交易所在收盘后按照当天的交割结算价(为最后交易日标的指数最后2小时的算术平均价)撮合进行现金交割。
国债期货:允许自然人客户持仓进入交割月份(需提前完成托管账户申报否则不允许持仓进入交割月份),并且可以进行实物交割。如需参与交割各期货交易所个人持仓最后交易日咋规定?一文给你讲清楚,需要在交割月份前倒数第二个交易日之前申报国债托管账户并通过审核个人持有期货最后交易日是哪天,如无交割意向或未通过国债托管账户审核的自然人客户,需要在交割月份前倒数第二个交易日收盘前将持仓调整为0手。
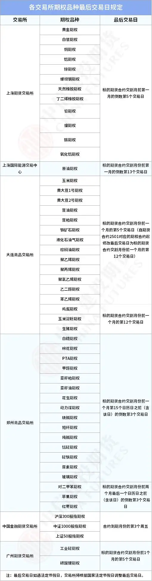
期权品种

期权到期日通知可通过我司官网、中信建投期货金建投APP、中信建投期货交易版APP公司公告查看。
*如遇节假日或特殊情况,最后交易日会有所调整,具体情况可查看交易所官网交易日历。
本文 线上配资平台 原创,转载保留链接!网址:http://www.zzockj.com/html/1458.html
1.本站遵循行业规范,任何转载的稿件都会明确标注作者和来源;2.本站的原创文章,请转载时务必注明文章作者和来源,不尊重原创的行为我们将追究责任;3.作者投稿可能会经我们编辑修改或补充。











