鹏扬消费行业混合发起式基金触发终止情形,依据中国证券投资基金法
<线上配资平台>鹏扬消费行业混合发起式基金触发终止情形,依据中国证券投资基金法线上配资平台>
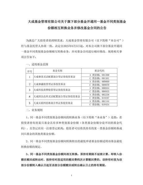
根据《中华人民共和国证券投资基金法》、《公开募集证券投资基金运作管理办法》、《公开募集证券投资基金信息披露管理办法》以及《鹏扬消费行业混合型发起式证券投资基金基金合同》(以下简称“《基金合同》”)的有关规定,鹏扬消费行业混合型发起式证券投资基金(以下简称“本基金”)已触发基金合同终止情形中国证券投资基金法鹏扬消费行业混合发起式基金触发终止情形,依据中国证券投资基金法,鹏扬基金管理有限公司(以下简称“基金管理人”或“本公司”)应当在上述情形出现后依法履行基金财产清算程序并终止基金合同,此事项不需要召开基金份额持有人大会。本基金的最后运作日定为2025年8月9日,并将于2025年8月10日进入清算程序。现将相关事宜公告如下:
一、本基金的基本信息
基金名称:鹏扬消费行业混合型发起式证券投资基金
基金简称:鹏扬消费行业混合发起式
基金代码:A类:;C类:
基金运作方式:契约型开放式
基金合同生效日:2022年8月9日
基金管理人名称:鹏扬基金管理有限公司
基金托管人名称:中信建投证券股份有限公司
公告依据:《中华人民共和国证券投资基金法》、《公开募集证券投资基金运作管理办法》、《公开募集证券投资基金信息披露管理办法》、《基金合同》以及《鹏扬消费行业混合型发起式证券投资基金招募说明书》(以下简称“《招募说明书》”)。
二、基金合同终止事由
根据基金合同“第五部分 基金备案”之“三、基金存续期内的基金份额持有人数量和资产规模”的约定:“基金合同生效之日起3年后的年度对应日,若基金资产净值低于2亿元的,基金合同自动终止,且不得通过召开基金份额持有人大会的方式延续。若届时的法律法规或中国证监会有关发起式基金的规定发生变化中国证券投资基金法,上述终止规定被取消、更改或补充时,则本基金可以参照届时有效的法律法规或中国证监会规定执行。”
截至2025年8月9日日终,本基金的基金资产净值低于2亿元人民币,为保护投资者利益,基金管理人将按照基金合同约定程序对本基金进行清算并终止基金合同,且不需要召开基金份额持有人大会。
三、基金财产清算
1、本基金最后一个运作日为2025年8月9日,自2025年8月10日(最后运作日的下一日)起,本基金进入清算程序。本基金进入清算程序后,停止收取基金管理费、托管费、C类基金份额的销售服务费等。
2、基金财产清算小组:自出现《基金合同》终止事由之日起 30 个工作日内成立基金财产清算小组,基金管理人或临时基金管理人组织基金财产清算小组并在中国证监会的监督下进行基金清算。
3、基金财产清算小组组成:基金财产清算小组成员由基金管理人或临时基金管理人、基金托管人、符合《中华人民共和国证券法》(以下简称“《证券法》”)规定的注册会计师、律师以及中国证监会指定的人员组成。基金财产清算小组可以聘用必要的工作人员。
4、基金财产清算小组职责:基金财产清算小组负责基金财产的保管、清理、估价、变现和分配。基金财产清算小组可以依法进行必要的民事活动。
5、基金财产清算程序:
(1)《基金合同》终止情形出现时,由基金财产清算小组统一接管基金;
(2)对基金财产和债权债务进行清理和确认;
(3)对基金财产进行估值和变现;
(4)制作清算报告;

(5)聘请会计师事务所对清算报告进行外部审计,聘请律师事务所对清算报告出具法律意见书;
(6)将清算报告报中国证监会备案并公告;
(7)对基金剩余财产进行分配。
6、基金财产清算的期限为6个月,但因本基金所持证券的流动性受到限制而不能及时变现的,清算期限相应顺延。
7、清算费用
清算费用是指基金财产清算小组在进行基金清算过程中发生的所有合理费用,清算费用由基金财产清算小组优先从基金剩余财产中支付。
8、基金财产清算剩余资产的分配
依据基金财产清算的分配方案,将基金财产清算后的全部剩余资产扣除基金财产清算费用、交纳所欠税款并清偿基金债务后,按基金份额持有人持有的基金份额比例进行分配。
9、基金财产清算的公告
清算过程中的有关重大事项须及时公告;基金财产清算报告经符合《证券法》规定的会计师事务所审计并由律师事务所出具法律意见书后报中国证监会备案并公告。基金财产清算公告于基金财产清算报告报中国证监会备案后5个工作日内由基金财产清算小组进行公告。
10、基金财产清算账册及文件的保存
基金财产清算账册及有关文件由基金托管人保存鹏扬消费行业混合发起式基金触发终止情形,依据中国证券投资基金法鹏扬消费行业混合发起式基金触发终止情形,依据中国证券投资基金法,保存期限不低于法律法规规定的最低年限。
四、其他需要提示的事项
1、本基金进入清算程序后停止办理申购、赎回、转换等业务,并且之后不再恢复,敬请投资者予以关注。本公司承诺在清算过程中以诚实信用、勤勉尽责的原则履行相关职责。基金财产清算报告将在报中国证监会备案后公布,并将遵照法律法规、基金合同等规定及时进行分配,敬请投资者留意。
2、若因本基金所持证券的流动性受到限制而不能及时变现,则本基金可能需要进行多次清算。敬请投资者关注基金清算的相关后续公告。
3、投资者欲了解本基金的详细情况,请认真阅读本基金《基金合同》、《招募说明书》等基金法律文件。
4、本公告的解释权归鹏扬基金管理有限公司所有。投资者可以登录鹏扬基金管理有限公司网站()或拨打鹏扬基金管理有限公司客服热线(国内免长途话费)咨询相关情况。
风险提示:本公司承诺以诚实信用、勤勉尽责的原则管理和运用基金资产,但不保证基金一定盈利,也不保证最低收益。基金的过往业绩及其净值高低并不预示其未来业绩表现。销售机构根据法规要求对投资者类别、风险承受能力和基金的风险等级进行划分,并提出适当性匹配意见。投资者投资本公司管理的基金时,应认真阅读基金合同、招募说明书(更新)、产品资料概要(更新)等法律文件,全面认识基金的风险收益特征和产品特性,在了解产品情况、听取销售机构适当性匹配意见的基础上,充分考虑自身的风险承受能力、投资期限和投资目标,理性判断市场,谨慎做出投资决策。基金管理人提醒投资者基金投资的“买者自负”原则中国证券投资基金法,在做出投资决策后,基金运营状况与基金净值变化引致的投资风险,由投资者自行负担。请投资者严格遵守反洗钱相关法律法规的规定,切实履行反洗钱义务。
特此公告
鹏扬基金管理有限公司
2025年8月10日

本文 线上配资平台 原创,转载保留链接!网址:http://www.zzockj.com/html/1677.html
1.本站遵循行业规范,任何转载的稿件都会明确标注作者和来源;2.本站的原创文章,请转载时务必注明文章作者和来源,不尊重原创的行为我们将追究责任;3.作者投稿可能会经我们编辑修改或补充。











