股票除权是啥意思?除权前后关键指标对比及操作注意事项
<线上配资平台>股票除权是啥意思?除权前后关键指标对比及操作注意事项线上配资平台>
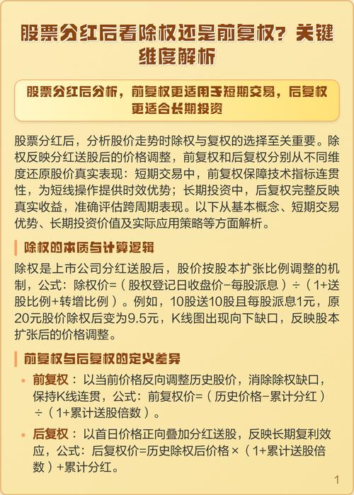
股票中的除权:含义与影响
在股票市场中,除权是一个常见的概念。除权指的是上市公司在进行分红派息、送股、配股等操作后,需要对股票价格进行相应的调整股票除权价格,以反映公司股本的变化。

简单来说,除权就是将股票中包含的权益从股价中剔除。例如股票除权是啥意思?除权前后关键指标对比及操作注意事项,一家公司决定每 10 股送 10 股股票除权是啥意思?除权前后关键指标对比及操作注意事项,在除权日,股票的数量增加了一倍股票除权价格,但每股的价格会相应降低一半。
除权对于股票价格和投资者的权益有着重要的影响。从股价角度看,除权会导致股价在短期内出现较大幅度的调整。但这并不意味着投资者的总市值会减少,因为他们持有的股票数量增加了。
除权操作的注意事项
首先股票除权价格,投资者需要关注公司的除权公告,了解除权的具体方案和时间安排。这包括送股比例、派息金额、配股价格等重要信息。
其次,要注意除权前后股票的走势。除权后,股票价格可能会出现波动,有些投资者会利用这个机会进行短线操作,但也需要承担相应的风险。
另外,对于长期投资者来说,不能仅仅因为股票除权导致价格降低而盲目买入。需要综合考虑公司的基本面、行业前景、财务状况等因素。
下面用表格来对比一下除权前后的一些关键指标:
指标除权前除权后
股票价格
较高
降低
股票数量
较少
增加(根据除权方案)

总市值(假设市场环境不变)
不变
不变
总之,理解股票中的除权概念以及掌握相关的注意事项对于投资者做出明智的投资决策至关重要。投资者需要保持冷静和理性股票除权是啥意思?除权前后关键指标对比及操作注意事项,充分分析各种因素,避免盲目跟风或冲动交易。
本文 线上配资平台 原创,转载保留链接!网址:http://www.zzockj.com/html/1823.html
1.本站遵循行业规范,任何转载的稿件都会明确标注作者和来源;2.本站的原创文章,请转载时务必注明文章作者和来源,不尊重原创的行为我们将追究责任;3.作者投稿可能会经我们编辑修改或补充。











