异地跨行取款要收手续费吗?各银行收费标准全解析
<线上配资平台>异地跨行取款要收手续费吗?各银行收费标准全解析线上配资平台>
在现代金融服务体系中,银行卡的使用为人们的生活带来了极大的便利。其中,一个常见的问题是:银行的银行卡可以跨行取款吗?如果可以,手续费又是多少呢?
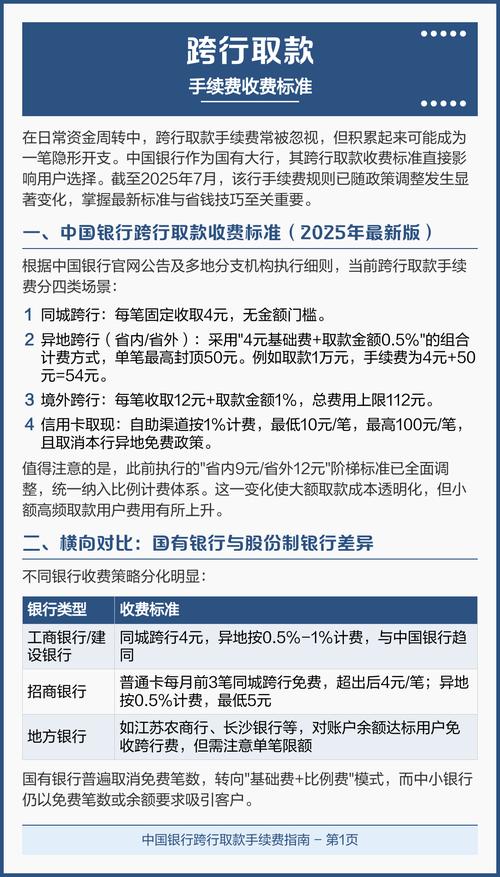
首先异地跨行取款要收手续费吗?各银行收费标准全解析,答案是肯定的异地存取款要手续费吗异地跨行取款要收手续费吗?各银行收费标准全解析,银行的银行卡通常是可以跨行取款的。然而,不同银行对于跨行取款的规定和收费标准可能存在差异。

一般来说异地存取款要手续费吗,跨行取款手续费主要包括以下几种情况:
一些银行可能会按照取款金额的一定比例收取手续费,例如取款金额的 0.5%至 1%不等。
另一些银行则可能会规定每笔取款收取固定的金额,比如每笔 2 元、3 元或者 4 元等。
还有部分银行会根据取款的地区不同,制定不同的收费标准。比如在本地跨行取款和在异地跨行取款的手续费可能有所不同。
为了更直观地展示不同银行的跨行取款手续费情况异地存取款要手续费吗,以下是一个简单的表格对比:
银行名称本地跨行取款手续费异地跨行取款手续费
银行 A
每笔 2 元
取款金额的 1%,最低 2 元
银行 B
取款金额的 0.5%
取款金额的 0.8%,最低 5 元
银行 C
每笔 4 元
每笔 8 元

需要注意的是,以上表格中的数据仅为示例,实际的手续费标准可能会因银行政策的调整而有所变化。此外,部分银行对于特定类型的银行卡,如贵宾卡、金卡等异地跨行取款要收手续费吗?各银行收费标准全解析,可能会提供一定次数的免费跨行取款服务。
为了减少跨行取款手续费的支出,您可以采取以下几种策略:
尽量选择在本行的 ATM 机上取款。
如果经常有跨行取款的需求,可以关注一些手续费较为优惠的银行卡产品。
在进行大额取款时,考虑通过转账等方式将资金转移到取款所在行的银行卡上,再进行取款操作。
总之,银行卡可以跨行取款,但在取款时需要了解相关银行的手续费规定,并根据自己的实际情况选择合适的取款方式。
本文 线上配资平台 原创,转载保留链接!网址:http://www.zzockj.com/html/1463.html
1.本站遵循行业规范,任何转载的稿件都会明确标注作者和来源;2.本站的原创文章,请转载时务必注明文章作者和来源,不尊重原创的行为我们将追究责任;3.作者投稿可能会经我们编辑修改或补充。










