按揭买房提前还款违约金怎么算?不同银行规定大不同
<线上配资平台>按揭买房提前还款违约金怎么算?不同银行规定大不同线上配资平台>

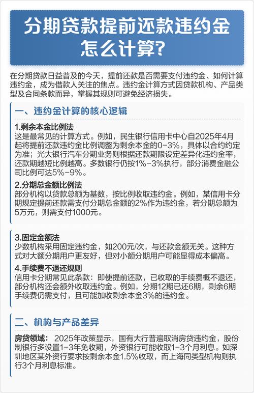
一、提前还房贷的违约金是多少
1、对于银行来说,提前还贷属于违约行为,因此按照惯例需要收取一些违约金。
2、大部分银行规定,如果借款人还贷未满1年,违约金收取提前还款金额的5%左右。如果借款人还贷未满3年,违约金收取提前还款金额的3%左右。如果还贷已经满3年,不收取违约金。
3、假设借款人贷款100万元,提前还贷20万元。按照3%的违约金计算,需要支付6000元的违约金。按照5%的违约金计算,需要支付10000元的违约金。
4、提前还贷金额必须以万元为单元,为整数。
5、不同银行按揭买房提前还款违约金是多少,或者同样银行的支行都可能存在违约金标准不同的情况。
6、可以看下自己与银行签订的贷款合同,一般来说,主要还是看和银行签订的贷款合同。贷款合同里面都有关于提前还款的条款,如果想要知道自己提前还款是否要违约金,可以拿出自己的贷款合同看一下。
二、房款月供还不起怎么办
房贷还不起的解决办法如下:
1、求助亲友
若只是短期内资金周转不开,可以向身边的亲戚或者朋友借款还贷,对于用户来说,这个也是成本最小的方法,也可以将自己的损失降到最低,后续资金周转开后,记得及时将款项归还按揭买房提前还款违约金怎么算?不同银行规定大不同,下次再借也就不难。不过,若是时间太长按揭买房提前还款违约金怎么算?不同银行规定大不同,需要借款的金额比较大,借款会很难,毕竟救急不救穷。
2、申请贷款展期
若是因为某些特殊原因,导致在未来很长的一段时间内无法足额还款,客户可在房贷未逾期前按揭买房提前还款违约金是多少,至少提前1个月联系银行,向银行说明相关情况,申请贷款展期,延长还款期限。申请过程中,需要提供相关的证明材料,如失业证明、疾病诊断证明、收入证明等按揭买房提前还款违约金是多少,待银行核实情况后,若情况属于,银行也会根据客户的情况延长还款期限,从而可以减小房贷月供额,减轻用户的还款压力。
3、将房屋出租
若是用户在居住地还有其他住所,也可以选择将房屋出租,将房屋的租金用于还贷,这样每月的还款压力自然也就少了。不过,若是将自有房屋出租后,还需出去租房,那就得不偿失了。
4、转让、出售房屋
若是实在无力偿还房贷,客户可以在获得银行的同意后,将用作住房贷款抵押的所购房屋出售或转让给第三方,然后用户将卖房所得款项用于还贷按揭买房提前还款违约金怎么算?不同银行规定大不同,这种方法不算太好,但是最起码主动权握在用户手中,相比于被银行拍卖,损失会少一些。
5、拍卖房产
若房贷不还,且逾期超过三个月,银行就会向法院提出诉讼,申请拍卖抵押房产,银行会将拍卖房产所得,用于偿还贷款本息以及相应的罚息费用,抵扣完后,若还有剩余,银行也会将剩余的部分退还给用户。
6、不要以贷养贷

以贷养贷的方式并不能帮助客户实际解决问题,只会导致用户的利息成本增加。若只是短期周转下还好,偶尔一次关系不大。若是长期拆东墙补西墙,会导致用户债台高筑,一旦某个平台无法借款,最终会导致全面崩盘,用户需要承担高额罚息费用,还会被各平台的催收电话连环骚扰。
三、提前还款的相关手续
(一)房贷提前还款所需资料
1、房屋贷款合同;
2、贷款人本人的身份证;
3、提前还款还款账户的银行卡或者存折单;
4、提前还款申请书;
5、建设银行要求准备的其他材料。
(二)提前还贷步骤
1、电话预约,首先,您需要拨打客服电话,进行电话预约,同时咨询提前还款相关事项。
2、申请提前还款,提交相关资料。预约成功后,携带相关所需资料到银行填写提前还款申请书,并连同申请书和准备的资料一并提交到银行。
3、银行审批,电话通知。银行在接到资料以后对资料进行审批,审批通过以后,会电话通知结果。
4、办理还款手续,进行提前还款。
(三)房贷提前还贷注意事项
1、要注意查看购房贷款合同中关于提前还贷的要求。
2、需要向贷款银行咨询提前还贷的申请时间及最低还款额度等其他所需要准备的资料。
3、要按照银行要求亲自到相关部门提出提前还款申请,一般银行会要求客户填写提前还款的申请单。
4、银行人士指出,在办理提前还房贷的过程中,客户尤其要注意带好身份证和贷款卡。办理提前还贷一般都是要由本人亲自办理,这一点要特别注意。
提前还款房贷违约金一般是4%左右。这个需要查看与银行所签的贷款合同关于提前还款的约定。借款人提前还贷,直接导致银行的利息收入减少,因而银行要收取一定的费用,以适当补偿损失。以上主要是对于提前还房贷的违约金是多少做出了相关介绍。如果您对于这方面还有疑问想要了解的话,可以点击下方“立即咨询”按钮咨询专业律师了解。
本文 线上配资平台 原创,转载保留链接!网址:http://www.zzockj.com/html/2013.html
1.本站遵循行业规范,任何转载的稿件都会明确标注作者和来源;2.本站的原创文章,请转载时务必注明文章作者和来源,不尊重原创的行为我们将追究责任;3.作者投稿可能会经我们编辑修改或补充。











